System Overview
This overview is a high-level illustration of the Cloutly Reviews API and how it can interoperate with your system.
Step 1: Sync Vendors
Vendorthese are your vendors that you manage by REST API.

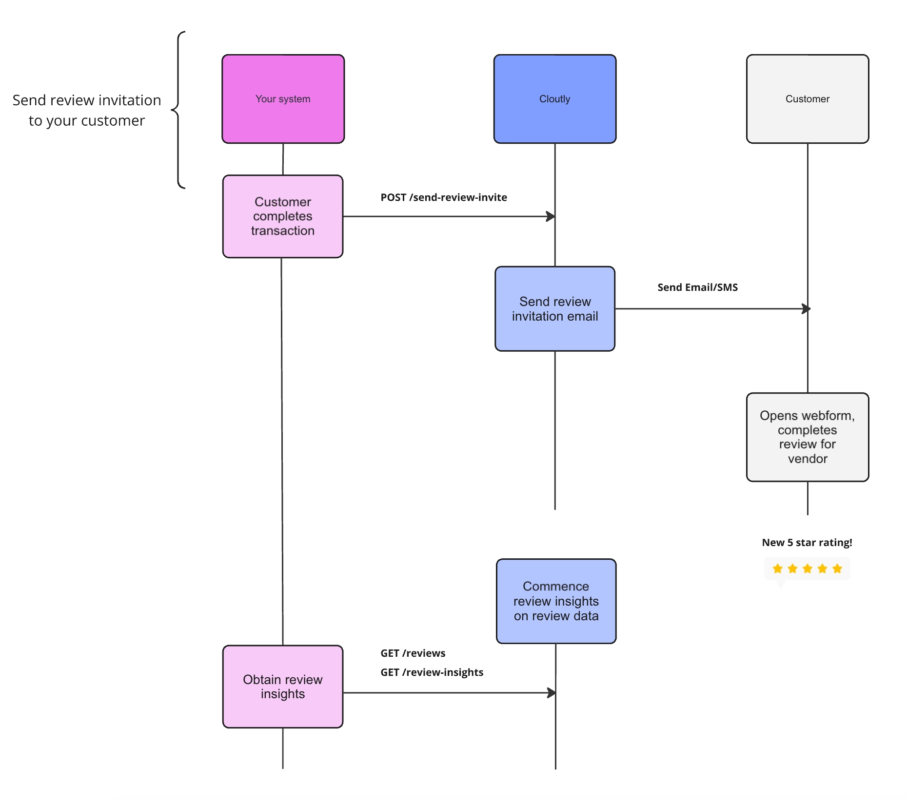
Step 2: Send review invitation


Step 3: Collect review insights
Captured crucial knowledge and trends from the vendor review data. Cloutly does all the analysis and your system can pull/display reviews insights.

Here is an example of review insights on Cloutly. Notice how it has detected that "Overcooked Pasta" is trending.

Step 4: Showcase reviews on your platform using pre-built UI
Review Widgets these are rendered by our SDK based on the properties set for a Vendor

Example: Display this review widget on your platform using an iframe.
There are many more widgets to choose from.

Last updated